广州城市职业学院
211 |
985 |
双一流 |
综合
广东省
高职(专科)
省重点
公办
9889
立人立业
020-86375471,86375473
http://www.gcp.edu.cn/
更多 >
图片
院校首页
历年分数
历年分数
历年分数
普通类
艺术类
体育类
招生计划
院校计划
投档规则(艺术)
投档规则(体育)
招生政策
招生简章
招生资讯
探校攻略
探校攻略
探校攻略
探校攻略
探校攻略
探校攻略
院校首页
> 招生简章
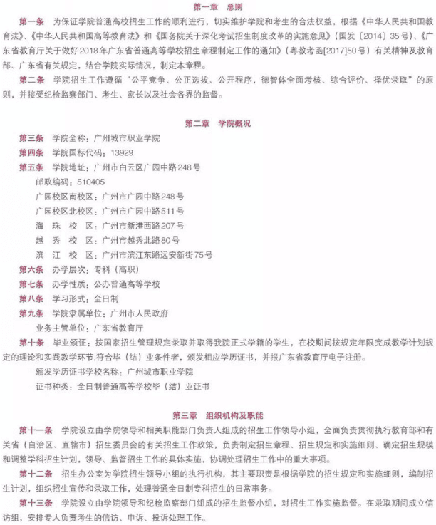
广州城市职业学院2018年普通高校招生章程
2022-06-22 07:48:23 分享至:
招生简章
招生资讯
广州城市职业学院2018年普通高校招生章程
2022-06-22 07:48:23